Gereja yang satu, kudus, katolik dan apostolik di dunia ini disusun dengan jabatan hierarki (Lumen Gentium 8)
Sebagai umat Katolik, mungkin kita perlu sedikit mengenal bahwa Gereja Katolik disusun secara Hierarkis, dalam Konsili Vatikan II dengan jelas struktur ini dibuat hukumnya. Menurut ajaran resmi Gereja Katolik, struktur hierarkis termasuk hakikat kehidupannya juga. Maka Konsili suci mengajarkan bahwa “atas penetapan Ilahi, para Uskup menggantikan para Rasul sebagai gembala Gereja” (Lumen Gentium 20).
Konsili suci ini mengajarkan dan menyatakan bahwa Yesus Kristus, Gembala Kekal, telah mendirikan Gereja kudus, dengan mengutus para Rasul seperti Ia sendiri (Yesus Kristus) diutus oleh Bapa (lih. Yoh 20:21). Para pengganti mereka, yakni para uskup, dikehendaki-Nya menjadi gembala dalam Gereja-Nya hingga akhir zaman” (Lumen Gentium 18).
Struktur hierarkis bukanlah sesuatu yang ditambahkan atau dikembangkan dalam sejarah Gereja saja. Menurut ajaran Konsili Vatikan II struktur itu dikehendaki Tuhan dan akhirnya berasal dari Tuhan Yesus sendiri.
Oleh karena itu tidak semua orang Kristen dapat menerima ajaran Katolik ini.
Ternyata struktur hierarkis Gereja Katolik merupakan kendala paling besar bagi kesatuan jemaat-jemaat Kristen di dunia.
PRINSIP HIERARKI
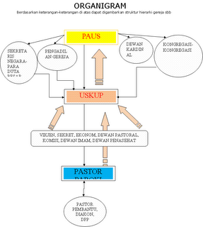
Pertanyaan yang paling pokok ialah, apa sanksi bagi mempertentangkan hierarkies, dan dimana dalam Kitab Suci dikatakan bahwa Yesus mendirikan hierarki sebagaimana terdapat di dalam Gereja Katolik sekarang? Struktur hierarkis Gereja Katolik sekarang terdiri dari dewan para Uskup dengan Paus sebagai kepalanya, dan para imam serta diakon sebagai pembantu para Uskup. Dalam Kitab Suci belum atau tidak ada struktur kepemimpinan yang terdiri dari Uskup, imam, dan diakon. Peranan Petrus di antara para rasul tidak sama dengan kuasa dan kedudukan Paus sekarang ini.
Maka pernyataan “atas penetapan Ilahi, para Uskup menggantikan para Rasul” harus dimengerti dengan baik. Yang dimaksudkan ialah bahwa dari hidup dan kegiatan Yesus timbullah kelompok orang yang kemudian berkembang menjadi Gereja, seperti yang dikenal sekarang. Proses perkembangan pokok itu terjadi dalam Gereja perdana atau Gereja Para Rasul, yakni Gereja yang mengarang Kitab Suci Perjanjian Baru. Jadi, dalam kurun waktu antara kebangkitan Yesus dan kemartiran St. Ignatius dari Anthiokia pada awal abad kedua. Secara prinsip terbentuklah hierarki Gereja sebagaimana dikenal dalam Gereja Katolik sekarang. Yang disebut awal perkembangan hierarki adalah kelompok ke-12 Rasul.
Dengan demikian bahwa yang dimaksud dengan hierarkis dalam Gereja Katolik sudah jelas, dan tidak dipertentangkan, dan setiap pertentangan dan perlawanannya jelas melawan hukum konsili yang suci.
Semoga penjelasan singkat ini bisa memperjelas posisi kita sebagai umat Katolik, dan tentu saja penjelasan ini masih dan jauh dari sempurna, tetapi dianggap cukup sebagai penjelasan awal.
(Sumber: Hati Kudus Yesus Newsletter 24 Juni 2007)
(Penulis: Yudhit Ciphardian, dari buku Iman Katolik, KWI, 1996)
